The online store architecture design is the very first stage in development, after which design, programming, content filling, testing and launch follow. If you immediately “take the bull by the horns” and start prototyping, design and programming, then there is a good chance that you:
Spend many times more money on corrections and improvements.
Extend project timelines
As a result, you will get a non-selling online store.
Developing a website without architecture is like building a house without a project - the result can be unpredictable. Spend many times more money on corrections and improvements. Extend project timelines As a result, you will get a non-selling online store.
GULNAZ
HEAD OF ACCOUNT MANAGEMENT
When is architecture design necessary?
- You have an idea for an online store or marketplace, but no experience in eCommerce.
- You have done your market research and now you need to develop a website structure based on it.
- You have a specification with you, but it is not detailed enough to start development.
- You are not familiar with the capabilities of the CS-Cart platform.
What do you get with a well-designed architecture after the launch of the eCommerce project?
- Increased sales. Users easily navigate the site and quickly find the product or information they need. A well-designed website architecture unobtrusively pushes the visitor to purchase.
- Higher traffic to the site. A well-thought-out structure avoids technical errors and improves usability, which positively affects the position of your site in search engine results.
- Priority management. You can choose which products to direct users to, for example, to the most marginal categories.
Why do we recommend to begin an eCommerce project with website architecture design
- Saving money. It is much cheaper to correct mistakes and agree on everything at the design stage than to hire an additional designer and developer to redo the work. Having a technical assignment (specification), the developers will complete the project in the form that you need, and at the same time will not ask a thousand questions about the operation of individual buttons, etc.
- Accelerated project launch. Designing an online store will help streamline the development process by creating documentation that is clear for you and the development team.
- Quality product. Due to the analysis and systematization of technical requirements by experts, you get a quality product that any developer can support by referring to a single basic document.
- Accurate estimate of labor costs for the project. As well as recommendations from experts on the features of the development of specific functionalities and the order of tasks.
What do you get after the design stage
After the architecture design, we draw up and deliver to you:
- Text description of the functionality and requirements for the project. It includes an accurate description of all sections of the online store
- Scheme of interaction of site subsystems (for example, how CS-Cart integrations work with your CRM / ERP, delivery systems, payment systems, etc.)
- Project implementation map (Road map) indicating the stages and deadlines for the implementation of work
- Commercial offer with a description of the solutions, cost and the total duration of the project
Specifics of eCommerce platform architecture
We begin the development of architecture with a description of the general tasks that the site should solve. We determine which sections, pages and functionality will be in the store, as well as work out all the technical requirements and integrations:
- Profile
- Payment systems
- Interaction between administrator and vendors
- User Features
- Payment/Shipping Processes
- Features of order processing
- Analytics Services
If the CS-Cart platform is chosen, we analyze how the out-of-the-box functionality fits the project tasks and what programmers will need to refine.
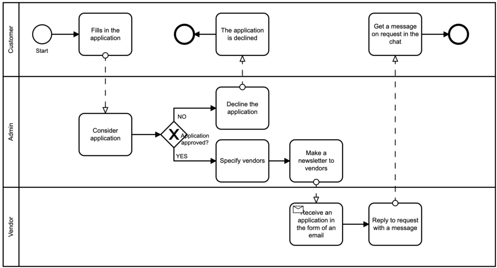
Designing an eCommerce site allows you to get a clear idea of how the finished project will work.
Below are examples of some of the outputs that the customer receives during the design process:
Also, the design of the online store information system includes a description of the Customer Journey Map (CJM) for all user groups.
Examples of functional roles:
- Loyal customer / VIP
- Administrator
- Sales person
- Cashier
- Call center operator
- Warehouse worker
- Courier
- Pickup point operator
- Category manager
- Content manager
- Marketer
- Advertiser
- Site administrator
- B2B client
- Dealer
- Accountant / Financier
- Business analyst
Let’s analyze the functions and privileges using the example of the “client” role
The client can:
- Register via mobile phone, email or social media account
- configure directory browsing filters
- order a call back
- leave a review or rate a product
- share social profile
- communicate with sellers on the site
- vote for your favorite product
- add item to cart and wishlist
- subscribe to email
- invite a friend as part of the affiliate program
- earn bonuses and share them with other customers
By describing roles and thinking through user behavior, we create user scenarios. This is necessary so that the designed interface meets the patterns familiar to customers and leads to the goal of visiting (selling) in the least number of steps and with minimal time and attention.
valeriya
system analyst
Stages of designing an online store
The service is provided in several iterations and can take from two weeks to two months, depending on the speed and completeness of answers to customer questions.
- At the first stage, we analyze and ask clarifying questions.
- To speed up the work, we draw up a basic structure by functionality and then only make changes based on the specifics of each eCommerce project.
- You receive a brief technical description for approval.
- Further, after receiving the answers, we draw up the final document and send it to you for review.
Example Structure of an Architecture Design Document
What is not included in the service
At Simtech Development, we can develop a project structure based on a given functionality. Our specialists collect the requirements themselves and adapt them to the chosen platform. However, we do not affect the marketing component in terms of promoting or content filling the online store, which is the responsibility of the store owner.
To conclude
The design phase is critical for large or non-standard online stores, marketplaces and other commercial sites. It will save time and money at the development stage, and will allow all project participants to act in a coordinated manner.
Competent design and development of an online store allows our customers to bring the project to the market faster than competitors, save money without endless rework and get a selling store.
